#点亮好奇心#大家好,欢迎来到“小凡的数学城堡”。
新初一开学季!
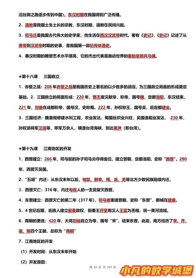
小升初的同学,对于初一的学习内容是需要一段时间来适应的,因为,无论是深度还是广度,都要比小学提升很大一截。
史地生政,虽然说需要背的知识点多一些,但是,也是要在理解的基础上去背,才会事半功倍。
比如,历史,是需要用一个科学的时间轴,把不同时期的历史事件串联起来,这样掌握知识点才会更轻松。
生物,对于新初一的同学来讲,是有一点儿难度的,需要辅助高清的剖析立体图形才会理解的通透。
地理,覆盖面也是比较广泛的,不进有地域方面的知识点,还有地球的经纬线计测题。
所以,今天小凡老师,把新初一的史地生政知识点精髓总结篇,发布出来供同学们参考学习。
掌握了这些知识点,面对7年级上册的考试,完全可以轻松驾驭!#中考#
标签: 初一到初三的历史重点归纳
文章来源:
纵横百科
版权声明:本文内容由互联网用户自发贡献,该文观点仅代表作者本人。本站仅提供信息存储空间服务,不拥有所有权,不承担相关法律责任。如发现本站有涉嫌抄袭侵权/违法违规的内容, 请发送邮件至23467321@qq.com举报,一经查实,本站将立刻删除;如已特别标注为本站原创文章的,转载时请以链接形式注明文章出处,谢谢!


